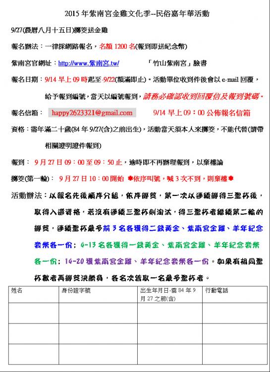
2015紫南宮中秋金雞文化季-9/27擲筊金雞報名開始囉----請詳閱 2015-09-14 09:02:20

  資料不齊不受理喔